盂县城镇办事处
政府信息公开指南
政府信息公开制度
法定主动公开内容
机构职能
通知公告
财政信息
部门财政预算
部门财政决算
主动公开基本目录
政府信息公开年报
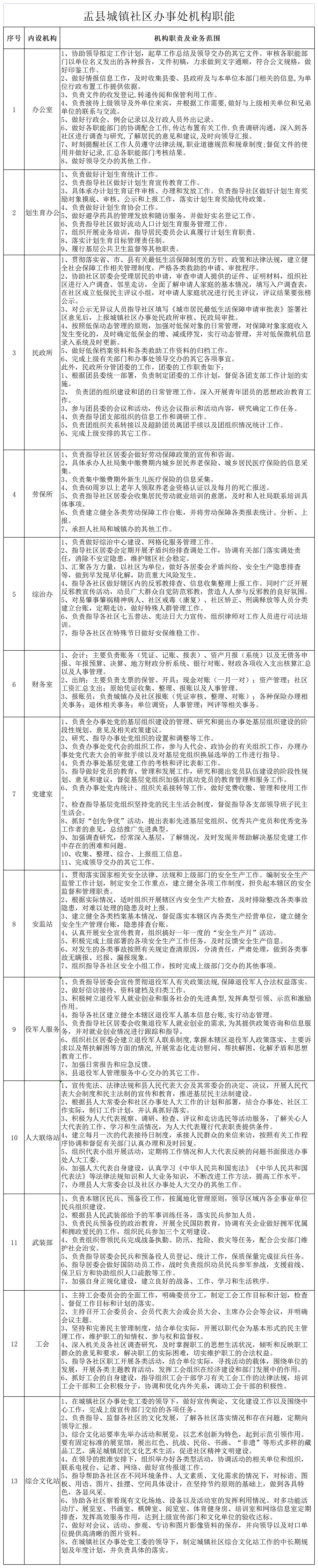
盂县城镇社区办事处机构职能
发布日期:2025-07-03
机构职能